万基控股集团有限公司
WANJI HOLDING GROUP CO.,LTD
办公OA
招采平台
邮箱
400-037-9188
0379-67332017
首页
Home
集团概况
Group
视频专区
集团介绍
董事长致辞
组织荣誉
集团架构
发展历程
各子公司
新闻动态
News
集团新闻
热点新闻
万基新声
通知公告
产品介绍
Product
铝产品
石墨
金属钠
建材产品
万基酒店
Hotel
营销网络
Marketing
合作伙伴
Cooperation
企业文化
Culture
员工风采
招标中心
Tender
招标公告
中标公告
招贤纳士
Recruitment
招聘信息
联系我们
Contact us
>
新闻动态
>
通知公告
集团新闻
热点新闻
万基新声
通知公告
>
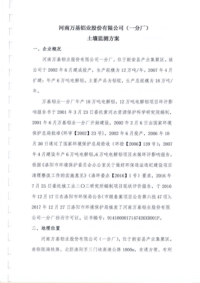
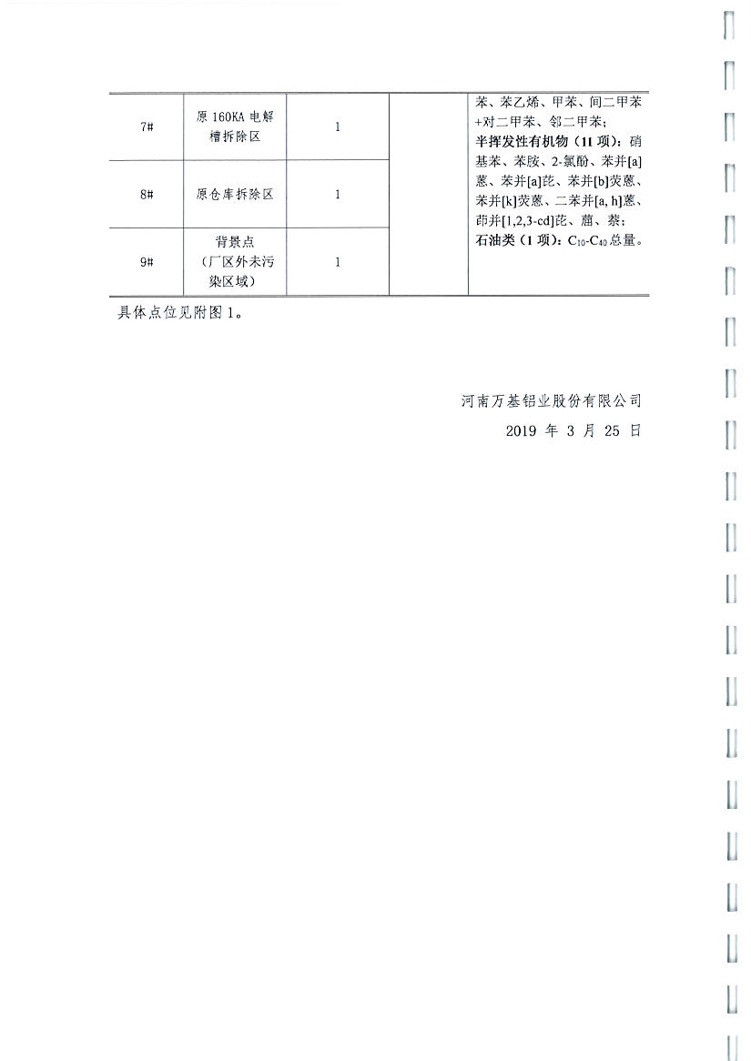
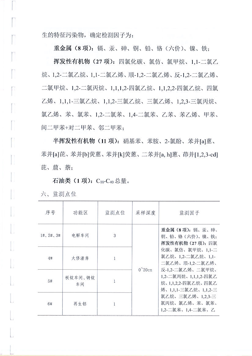
河南万基铝业股份有限公司(一分厂)2019土壤自行检测方案
河南万基铝业股份有限公司(一分厂)2019土壤自行检测方案
2019年06月04日
7367
上一条:
第三次公示 上报前公示-河南绿碳新材料科技有
下一条:
河南万基铝业股份有限公司2018年度温室气体排放量公示
top